#SIM PIN flow
The PIN/PUK-related flow between SIM card and PurePhone User is directed by three main entities:
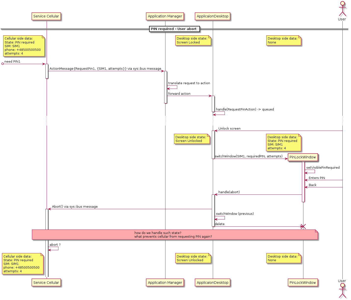
Service Cellular that is responsible for handling modem interactions in this contextApplicationsManager that is responsible for ApplicationDesktop management and reliable messaging in the Service->Application direction in this context.ApplicationDesktop that is responsible for PurePhone<->User interactions in this contextFollowing document focus mainly on (above listed) entities interactions and flow. Occasionally minimal interaction with other entities (such as User or modem) is outlined.
Basic interactions can be captured by following interfaces:
Service Cellular realizes
SrvCellularMessageHandlerApplicationsManager realizes
APMActionsApplicationDesktop realizes
AppDesktopActionHandler



Each flow in this context consists of single action originating in ServiceCellular send with ApplicationsManager being middle-party that is responsible for appropriate action setup and optional feedback message sent directly from ApplicationDesktop to ServiceCellular via sys::Bus service.








